高精度三維視覺技術是一種計算機視覺技術,指使用攝影機、照相機等光學傳感器件代替人眼,用計算機及相應的三維重構算法軟件代替人類大腦,在原有二維幾何的要素上,重建三維物體的位置、形狀及完整的三維空間坐標信息,形成實體物體的高精度三維立體數字模型,以光為尺,量測萬物。
先臨三維科技股份有限公司(“先臨三維”)成立于2004年,是三維視覺領域國家級制造業單項冠軍、國家專精特新重點“小巨人”企業,公司專注于高精度三維視覺軟、硬件的研發和應用,致力于成為具有全球影響力的三維視覺技術企業,推動高精度三維視覺技術的普及應用。2024年,先臨三維營業收入超12億元,業務遍及全球100+個國家和地區。
先臨三維主要從事高精度3D掃描儀及軟件的研發、生產和銷售,產品主要應用于工業測量檢測及專業3D建模、齒科數字化領域。
在工業測量檢測及專業3D建模領域,公司產品廣泛應用于汽車工業、航空軌交船舶、機械重工、電子電器、設計文博、教育醫療等行業。
在齒科數字化領域,公司全球首創了IPG 口內攝影測量技術解決無牙頜高精度種植技術難題。齒科數字化技術改變了患者和牙科醫療機構、廠商之間的互動方式,提升了患者的醫療體驗,在未來也將為牙科市場的參與者創造新型服務模式。
先臨三維專注于高精度三維視覺技術20余年,研發及經營總部位于杭州,在成都、天津設有研發中心,在中國香港、德國斯圖加特、美國加利福尼亞和佛羅里達、日本東京等地設有銷售和技術支持子公司及辦公室。
公司榮獲浙江獨角獸企業、2024年度浙江省高新技術企業創新能力500強第22位、2024年度浙江省專利創造力百強企業第35位。
李濤、黃賢清、趙曉波、江騰飛通過與李誠簽署一致行動協議方式,與李誠一起共同成為先臨三維的實際控制人,合計控制公司表決權比例為24.9977%。

先臨三維2023年度和2024年度經審計的歸屬于掛牌公司股東的凈利潤(以扣除非經常性損益前后孰低者為計算依據)分別為101,844,609.55元和171,661,298.84元。

公司擁有研發人員500多名,約占總人數的40%,其中碩博研發人才約占50%,建有國家級博士后工作站、浙江省重點企業研究院,與浙江省質量科學研究院共建有 “全省數字精密測量技術研究重點實驗室”,與浙江大學、北京大學口腔醫學院、四川大學華西口腔醫學院等高校開展科研合作。
2024年度,公司研發費用30,316.43萬元,占營業收入25.22%,持續保持較大的研發投入。截至2024年12月31日,公司擁有授權專利420項,軟件著作權211項。
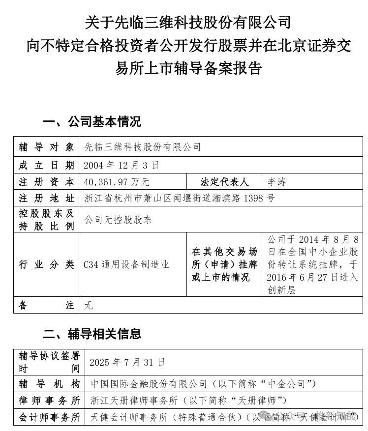
2025年7月31日,先臨三維與中國國際金融股份有限公司(“中金公司”)簽訂輔導協議,正式啟動IPO進程。

證監會官網顯示,2025年9月8日,公司完成輔導備案。















